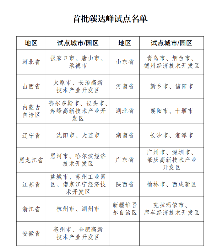
12月6日,國家發改委發布《關于印發首批碳達峰試點名單的通知》,張家口市等25個城市、長治高新技術產業開發區等10個園區被確認為首批碳達峰試點城市和園區。其中 青島市、煙臺市、德州經濟技術開發區順利入選。
《國家碳達峰試點建設方案》提出,要在全國范圍內選擇100個具有典型代表性的城市和園區開展碳達峰試點建設,聚焦破解綠色低碳發展面臨的瓶頸制約,探索不同資源稟賦和發展基礎的城市和園區碳達峰路徑,為全國提供可操作、可復制、可推廣的經驗做法。

一直以來,金洲科瑞依托自身技術優勢,積極助力企事業單位綠色低碳轉型,在實現“雙碳”目標的大背景下,勇擔社會責任,用實際行動做“碳中和”踐行者。在此次公布的山東省內的首批碳達峰試點城市中,金洲科瑞同樣存在諸多成功案例。

中國人民銀行青島市中心支行
項目簡介
中國人民銀行青島市中心支行中國人民銀行青島市中心支行作為中國人民銀行派出機構,與國家外匯管理局青島市分局合署辦公,隸屬于中國人民銀行濟南分行管轄,下轄黃島支行、即墨市支行、膠南市支行、膠州市支行、萊西市支行、平度市支行等6個市(區)支行。2020年12月,入選2019-2020年節約型公共機構示范單位名單。
節能舉措
中國人民銀行青島市中心支行安裝山東金洲科瑞節能科技有限公司自主研發生產的REAL-A中央空調節能控制系統后實現低碳轉型,經雙方檢測,節能效果顯著,輔機節電率為41.3%,主機節能率為10.23%。
金石國際廣場
項目簡介
金石國際廣場地處青島市經濟開發區CBD核心地段,總建筑面積達22.5平方米,是集商業、娛樂、辦公、餐飲、公寓于一體商業綜合體。
節能舉措
通過配置金洲科瑞中央空調節能控制系統、鍋爐供暖節能控制系統、能源統計管控系統等,實現綠色升級,經雙方檢測,輔機系統節電率為45.71%,主機系統節能率為15.5%,供暖系統節能率42%。
青島康大鳳凰廣場
項目簡介
康大鳳凰廣場位于山東省青島市黃島區長江西路,康大鳳凰廣場酒店式公寓地上24層,建筑面積為35300㎡,10~15層為酒店層,16~24層為公寓層,總高度約88米,是一個涵蓋寫字樓、酒店式公寓、五星級酒店、集中商業等多種物業形態的城市綜合體項目。
節能舉措
為降低能源消耗,節約經營費用,康大鳳凰廣場配置安裝金洲科瑞的REAL-A中央空調節能控制系統,經檢測,系統平均節電率達到49.91%。

龍口市人民醫院
項目簡介
龍口市人民醫院位于山東省煙臺市龍口市環城北路1366號,始建于1946年,占地面積170畝,總建筑面積19.38萬平米,是一所集醫療、科研、教學、預防、保健、康復于一體的三級乙等綜合醫院。
節能舉措
山東省龍口市人民醫院為提升醫療環境舒適度,降低能耗并提升管理效率,引進山東金洲科瑞節能科技有限公司生產的REAL-A集中空調節能控制系統,據雙方檢測,系統平均節電率46.8%。
富士康(煙臺)科技工業園
項目簡介
富士康(煙臺)科技工業園位于煙臺經濟技術開發區,是富士康科技集團在祖國大陸建立的八大主力科技工業園之一,也是山東省引進的重點項目,工業總產值居于Foxconn在大陸八大工業園區的第三位,僅次于深圳與上海園區,將建設成為山東半島最大的3C產品工業基地。
節能舉措
與其他滿足人員舒適性的場景要求不同,電子廠車間的溫濕度控制的精度是為了滿足工藝要求,因此空調系統設計、施工、調試和運行維護中,需要充分考慮到電子廠的某些特殊要求,以保證整個空調系統有效、穩定地運行。配置安裝金洲科瑞REAL-A中央空調節能系統后,該項目年綜合節能率達60.8%。
伊諾特電子(煙臺)有限公司
項目簡介
伊諾特電子(煙臺)有限公司位于煙臺市福山區,是韓國LG伊諾特公司為加強全球競爭力而全額投資建立的,公司一期工程占地5萬平方米,建筑面積3.2萬平方米。主要生產液晶顯示器件、數碼相機組件、翻蓋組件及其他電子元器件。目前除部分產品用于供應國內需求外,其余大部分出口。
節能舉措
為進一步改善工作環境,保證生產車間的新風量及溫濕度都達到相關標準要求,以保證人體健康,減少能源損耗,伊諾特電子(煙臺)有限公司安裝金洲科瑞REAL-A空調風機能效管理系統、REAL-K空壓機節能控制系統,后經雙方檢測,空壓機系統節能率58.6%,空調風機節電率67%。

山東金石集團有限公司
項目簡介
山東金石集團有限公司位于德州市齊河縣,占地23萬平方米,總資產1.46億元,是“省級水泥制造綜合實力百強企業”,也是山東省103家重點耗能企業之一。
節能舉措
為響應國家號召,降低能耗,山東金石集團有限公司安裝金洲科瑞“REAL-AX風機能效控制管理系統”。后經雙方共同檢測,3#立窯風機節電率為29.16%,5#選粉風機節電率為45.4%。
樂陵市人民醫院
項目簡介
樂陵市人民醫院位于山東省德州市樂陵市,始建于1945年,是集醫療、教學、科研、急救、保健于一體的全市規模最大的二級綜合性醫院。
節能舉措
通過配置金洲科瑞中央空調節能控制系統實現綠色升級,經檢測,輔機系統節能率達42.0% ,主機系統節能率達11.2%。
隨著國家“雙碳”政策的實施,各行各業對節能減碳、綠色轉型越來越重視,節能減碳的理念也更加深入人心。未來,金洲科瑞將繼續積極擁抱雙碳戰略,持續踐行雙碳行動,不斷提升節能技術,助力智慧建筑綠色高質量發展!